喜报 | 太极藿香正气口服液防治结肠炎的研究成果荣登国际权威期刊
2025/12/01
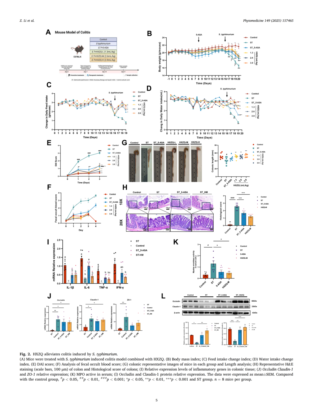
鼠伤寒沙门氏菌(Salmonella Typhimurium)是一种食源性致病菌,能够引起人和动物的急性胃肠道疾病,严重时可导致肠道屏障功能破坏、菌群失调,甚至引发全身性感染。
近日,太极藿香正气口服液防治鼠伤寒沙门氏菌诱导的结肠炎机制研究方面取得重要进展,相关成果发表于国际权威期刊《Phytomedicine》(IF:8.3)。
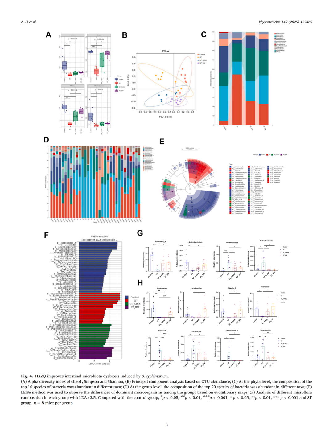
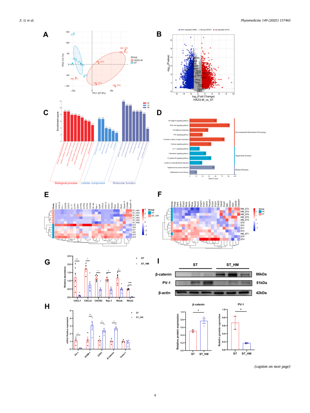
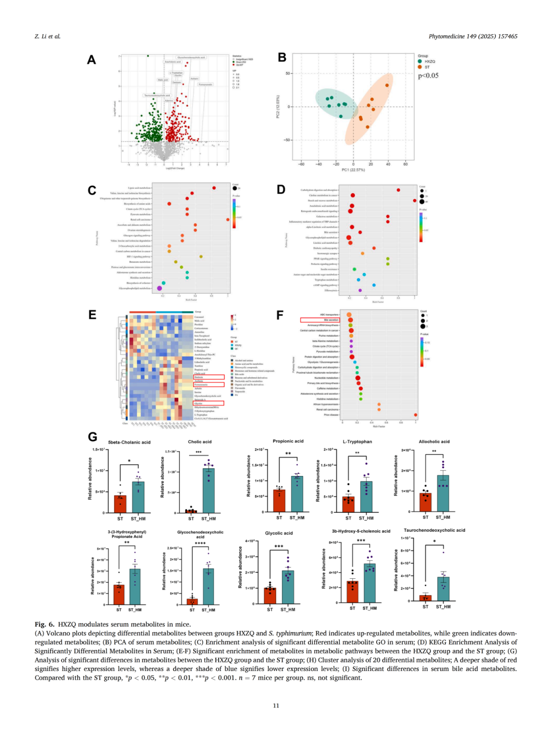
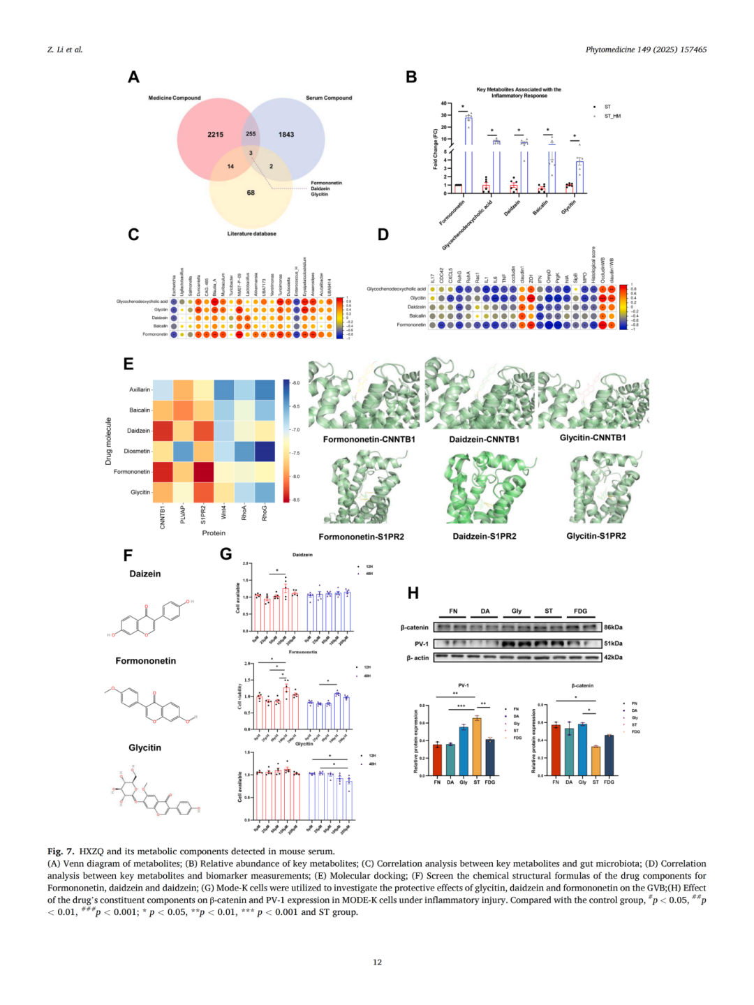
该研究通过多组学整合分析及体内外实验,系统阐释了太极藿香正气口服液通过重塑肠道菌群和调节血浆膜囊泡相关蛋白(Plasmalemma Vesicle-Associated Protein, PV-1)/β-连环蛋白(β-catenin)的表达来缓解鼠伤寒沙门氏菌诱导的结肠炎。研究进一步锁定芒柄花素(Formononetin)与大豆苷元(Daidzein)为太极藿香正气口服液抗结肠炎的主要活性成分。
本研究首次从“菌群-屏障-免疫”多维度揭示太极藿香正气口服液在细菌性结肠炎中的整合作用机制,为其临床防治感染性肠病提供了高级别证据支持,为中医药在微生态调控与屏障修复领域的应用开辟了新路径,标志着太极藿香正气口服液在感染性肠道疾病防治中的作用机制研究迈上新台阶。
向左滑动查看全文















